-
1環山跑比賽花絮
學聯昨舉辦“慶祝中華人民共和國成立六十九周年暨第四十八屆全澳學生環山跑比賽”,來自四十七所學校逾六百名學生參與。經過一輪激鬥,中、小學組男女子A組冠軍為容榮樂、歐陽慧珊;大專組由謝俊軒、馬曉茵稱王封后。
賽事起跑禮昨日上午十時半舉行,中聯辦教育與青年工作部副處長鄔將、教青局青年廳長陳旭偉、消防局消防學校校長黃偉源、民署代表李兆燈、學聯副理事長郭富華及多名學校負責人等主持。
環山跑比賽分為大專組及中小學組,共有來自四十七所學校的六百一十六人參與,不少健兒一早到松山熱身,為比賽做好準備,發揮實力。經過一輪激鬥,女子大專組冠軍為馬曉茵、女子A組冠軍為歐陽慧珊、女子B組冠軍為VALLESTEROS KRISTINA ANDREIA、女子C組冠軍為黃靜瑤、女子D組冠軍為王心渝、女子E組冠軍為柯麗君;男子大專組冠軍為謝俊軒、男子A組冠軍為容榮樂、男子D組冠軍為戴智霖、男子E組冠軍為莫鋯域,男子B組冠軍李家俊、男子C組冠軍劉卓晞成績更刷新大會紀錄。
活動籌委會主席王斯婷期望透過賽事推廣體育活動,鼓勵學生多參與體育鍛煉,增強體魄並提高健康意識。
-
2【獲獎公佈】環山跑比賽獲獎名單
-
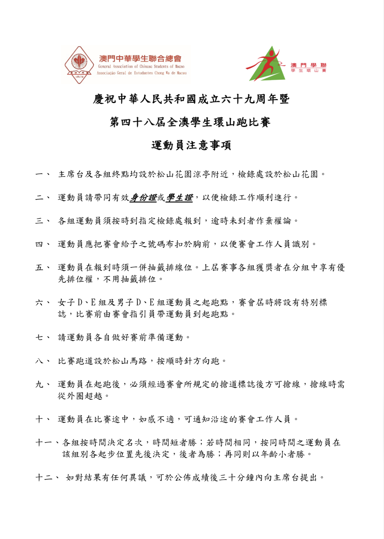
3環山賽賽程表及運動員注意事項
-
4【推介】慶祝中華人民共和國成立六十九周年暨第四十八屆全澳學生環山跑比賽
慶祝中華人民共和國成立六十九周年暨第四十八屆全澳學生環山跑比賽章程
-
主辦單位:澳門中華學生聯合總會
-
贊助單位:教育暨青年局、澳門基金會
-
鳴謝單位:民政總署
-
宗 旨:推廣體育活動,加強學生體能鍛鍊
-
參賽資格及組別:
-
大專組:就讀於本澳之大專院校學生及就讀於外地大專院校之澳門學生
-
中、小學:就讀於本澳各中、小學學校之學生
-
A組:1998年至2002年出生者(16-20歲)
-
B組:2003年及2004年出生者(14-15歲)
-
C組:2005年及2006年出生者(12-13歲)
-
D組:2007年及2008年出生者(10-11歲)
-
E組:2009年及以後出生者(9歲及以下)
-
* 大專組及中、小學組別各分男、女子組(如果各組參賽人數不足5人,將取消該組比賽)
-
比賽日期:2018年11月4日(星期日)
-
比賽地點:松山地厘古工程師馬路(松山馬路,一圈約1,700米)
-
比賽路程:
大專男子組、男子A組 :跑兩圈
男子B、C組 :跑一圈
男子D、E組 :跑三分之二圈
大專女子組、女子A、B、C組 :跑一圈
女子D、E組 :跑三分之二圈
-
報名方法:
所有報名表均可於本會網站aecm.org.mo下載;
團體報名時需在本會網站下載「團體報名表」,填妥後發送到[email protected],收到確認電郵之後,按電郵指示親臨薈青中心遞交個人資料使用聲明書、參加者之身份證副本、健康狀況聲明書及報名費;
個人報名時需親臨薈青中心遞交報名表、學生證副本、身份證副本及報名費;
-
報名費:每人澳門幣貳拾伍元(團體會員、個人會員或集體二十人以上報名每人減收伍元);
-
報名日期:由即日起至2018年10月4日(星期四),如需補交資料,請於遞交報名表後七天內補交,否則視自動放棄參賽論。
-
報名地點:薈青中心
-
地址:澳門慕拉士大馬路飛通工業大廈第二期1樓B座
-
辦公時間: 周一至周日上午9時30分至晚上8時
-
獎 勵:
各組前十名獲頒獎盃乙個;
男、女子各組設破紀錄獎;
跑畢全程者可獲紀念品乙份。
* 如該組參賽者人數不足15人,將只頒發前五名獎項
-
查詢電話:2876 8118 潘小姐
-
備 註:若參賽者有任何違規之情況,本會有權取消其比賽資格;
本章程如有未盡善之處,本會保留最終決定權。
第四十八屆全澳學生環山跑比賽-章程
第四十八屆全澳學生環山跑比賽-團體報名表(pdf)
第四十八屆全澳學生環山跑比賽-團體報名表(word)
第四十八屆全澳學生環山跑比賽-個人資料使用聲明書
第四十八屆全澳學生環山跑比賽-健康狀況聲明書
第四十八屆全澳學生環山跑比賽-個人報名表
-
活動開始
09 / 20
活動完結
11 / 04





